ChibiOS  19.1.4
Generic NOR Flash Interface

HAL Generic NOR Flash Driver Interface. More...

Collaboration diagram for Generic NOR Flash Interface:

Detailed Description

HAL Generic NOR Flash Driver Interface.

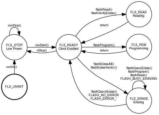
Driver State Machine

The flash driver implements a state machine internally, not all the driver functionalities can be used in any moment, any transition not explicitly shown in the following diagram has to be considered an error and shall be captured by an assertion (if enabled).

dot_inline_dotgraph_8.png

Macros

#define _base_flash_methods_alone
 BaseFlash specific methods. More...
 
#define _base_flash_methods
 BaseFlash specific methods with inherited ones. More...
 
#define _base_flash_data
 BaseFlash specific data. More...
 

Flash attributes

#define FLASH_ATTR_ERASED_IS_ONE   0x00000001
 
#define FLASH_ATTR_MEMORY_MAPPED   0x00000002
 
#define FLASH_ATTR_REWRITABLE   0x00000004
 
#define FLASH_ATTR_READ_ECC_CAPABLE   0x00000008
 
#define FLASH_ATTR_SUSPEND_ERASE_CAPABLE   0x00000010
 

Macro Functions (BaseFlash)

#define getBaseFlash(ip)   ((BaseFlash *)&(ip)->vmt)
 Instance getter. More...
 
#define flashGetDescriptor(ip)   (ip)->vmt->get_descriptor(ip)
 Gets the flash descriptor structure. More...
 
#define flashRead(ip, offset, n, rp)   (ip)->vmt->read(ip, offset, n, rp)
 Read operation. More...
 
#define flashProgram(ip, offset, n, pp)   (ip)->vmt->program(ip, offset, n, pp)
 Program operation. More...
 
#define flashStartEraseAll(ip)   (ip)->vmt->start_erase_all(ip)
 Starts a whole-device erase operation. More...
 
#define flashStartEraseSector(ip, sector)   (ip)->vmt->start_erase_sector(ip, sector)
 Starts an sector erase operation. More...
 
#define flashQueryErase(ip, msec)   (ip)->vmt->query_erase(ip, msec)
 Queries the driver for erase operation progress. More...
 
#define flashVerifyErase(ip, sector)   (ip)->vmt->verify_erase(ip, sector)
 Returns the erase state of a sector. More...
 

Typedefs

typedef uint32_t flash_offset_t
 Type of a flash offset. More...
 
typedef uint32_t flash_sector_t
 Type of a flash sector number. More...
 

Data Structures

struct  flash_sector_descriptor_t
 Flash sector descriptor. More...
 
struct  flash_descriptor_t
 Type of a flash device descriptor. More...
 
struct  BaseFlashVMT
 BaseFlash virtual methods table. More...
 
struct  BaseFlash
 Base flash class. More...
 

Functions

flash_error_t flashWaitErase (BaseFlash *devp)
 Waits until the current erase operation is finished. More...
 
flash_offset_t flashGetSectorOffset (BaseFlash *devp, flash_sector_t sector)
 Returns the offset of a sector. More...
 
uint32_t flashGetSectorSize (BaseFlash *devp, flash_sector_t sector)
 Returns the size of a sector. More...
 

Enumerations

Macro Definition Documentation

#define _base_flash_methods_alone
Value:
/* Get flash device attributes.*/ \
const flash_descriptor_t * (*get_descriptor)(void *instance); \
/* Read operation.*/ \
flash_error_t (*read)(void *instance, flash_offset_t offset, \
size_t n, uint8_t *rp); \
/* Program operation.*/ \
flash_error_t (*program)(void *instance, flash_offset_t offset, \
size_t n, const uint8_t *pp); \
/* Erase whole flash device.*/ \
flash_error_t (*start_erase_all)(void *instance); \
/* Erase single sector.*/ \
flash_error_t (*start_erase_sector)(void *instance, \
flash_error_t (*query_erase)(void *instance, uint32_t *wait_time); \
/* Verify erase single sector.*/ \
flash_error_t (*verify_erase)(void *instance, flash_sector_t sector);
uint32_t flash_sector_t
Type of a flash sector number.
Definition: hal_flash.h:88
Type of a flash device descriptor.
Definition: hal_flash.h:107
flash_error_t
Type of a flash error code.
Definition: hal_flash.h:70
uint32_t flash_offset_t
Type of a flash offset.
Definition: hal_flash.h:83

BaseFlash specific methods.

Definition at line 142 of file hal_flash.h.

#define _base_flash_methods
Value:
#define _base_flash_methods_alone
BaseFlash specific methods.
Definition: hal_flash.h:142

BaseFlash specific methods with inherited ones.

Definition at line 163 of file hal_flash.h.

#define _base_flash_data
Value:
/* Driver state.*/ \
flash_state_t
Driver state machine possible states.
Definition: hal_flash.h:58
#define _base_object_data
BaseObject specific data.
Definition: hal_objects.h:49

BaseFlash specific data.

Definition at line 177 of file hal_flash.h.

#define getBaseFlash (   ip)    ((BaseFlash *)&(ip)->vmt)

Instance getter.

This special method is used to get the instance of this class object from a derived class.

Definition at line 206 of file hal_flash.h.

#define flashGetDescriptor (   ip)    (ip)->vmt->get_descriptor(ip)

Gets the flash descriptor structure.

Parameters
[in]ippointer to a BaseFlash or derived class
Returns
A flash device descriptor.
Function Class:Normal API, this function can be invoked by regular system threads but not from within a lock zone.

Definition at line 216 of file hal_flash.h.

Referenced by flashGetSectorOffset(), and flashGetSectorSize().

#define flashRead (   ip,
  offset,
  n,
  rp 
)    (ip)->vmt->read(ip, offset, n, rp)

Read operation.

Parameters
[in]ippointer to a BaseFlash or derived class
[in]offsetflash offset
[in]nnumber of bytes to be read
[out]rppointer to the data buffer
Returns
An error code.
Return values
FLASH_NO_ERRORif there is no erase operation in progress.
FLASH_BUSY_ERASINGif there is an erase operation in progress.
FLASH_ERROR_READif the read operation failed.
FLASH_ERROR_HW_FAILUREif access to the memory failed.
Function Class:Normal API, this function can be invoked by regular system threads but not from within a lock zone.

Definition at line 234 of file hal_flash.h.

Referenced by mfs_flash_read().

#define flashProgram (   ip,
  offset,
  n,
  pp 
)    (ip)->vmt->program(ip, offset, n, pp)

Program operation.

Parameters
[in]ippointer to a BaseFlash or derived class
[in]offsetflash offset
[in]nnumber of bytes to be programmed
[in]pppointer to the data buffer
Returns
An error code.
Return values
FLASH_NO_ERRORif there is no erase operation in progress.
FLASH_BUSY_ERASINGif there is an erase operation in progress.
FLASH_ERROR_PROGRAMif the program operation failed.
FLASH_ERROR_HW_FAILUREif access to the memory failed.
Function Class:Normal API, this function can be invoked by regular system threads but not from within a lock zone.

Definition at line 252 of file hal_flash.h.

Referenced by mfs_flash_write().

#define flashStartEraseAll (   ip)    (ip)->vmt->start_erase_all(ip)

Starts a whole-device erase operation.

Parameters
[in]ippointer to a BaseFlash or derived class
Returns
An error code.
Return values
FLASH_NO_ERRORif there is no erase operation in progress.
FLASH_BUSY_ERASINGif there is an erase operation in progress.
FLASH_ERROR_HW_FAILUREif access to the memory failed.
Function Class:Normal API, this function can be invoked by regular system threads but not from within a lock zone.

Definition at line 266 of file hal_flash.h.

#define flashStartEraseSector (   ip,
  sector 
)    (ip)->vmt->start_erase_sector(ip, sector)

Starts an sector erase operation.

Parameters
[in]ippointer to a BaseFlash or derived class
[in]sectorsector to be erased
Returns
An error code.
Return values
FLASH_NO_ERRORif there is no erase operation in progress.
FLASH_BUSY_ERASINGif there is an erase operation in progress.
FLASH_ERROR_HW_FAILUREif access to the memory failed.
Function Class:Normal API, this function can be invoked by regular system threads but not from within a lock zone.

Definition at line 281 of file hal_flash.h.

Referenced by mfs_bank_erase().

#define flashQueryErase (   ip,
  msec 
)    (ip)->vmt->query_erase(ip, msec)

Queries the driver for erase operation progress.

Parameters
[in]ippointer to a BaseFlash or derived class
[out]msecrecommended time, in milliseconds, that what should be spent before calling this function again, can be NULL
Returns
An error code.
Return values
FLASH_NO_ERRORif there is no erase operation in progress.
FLASH_BUSY_ERASINGif there is an erase operation in progress.
FLASH_ERROR_ERASEif the erase operation failed.
FLASH_ERROR_HW_FAILUREif access to the memory failed.
Function Class:Normal API, this function can be invoked by regular system threads but not from within a lock zone.

Definition at line 298 of file hal_flash.h.

Referenced by flashWaitErase().

#define flashVerifyErase (   ip,
  sector 
)    (ip)->vmt->verify_erase(ip, sector)

Returns the erase state of a sector.

Parameters
[in]ippointer to a BaseFlash or derived class
[in]sectorsector to be verified
Returns
An error code.
Return values
FLASH_NO_ERRORif the sector is erased.
FLASH_BUSY_ERASINGif there is an erase operation in progress.
FLASH_ERROR_VERIFYif the verify operation failed.
FLASH_ERROR_HW_FAILUREif access to the memory failed.
Function Class:Normal API, this function can be invoked by regular system threads but not from within a lock zone.

Definition at line 314 of file hal_flash.h.

Referenced by mfs_bank_erase(), and mfs_bank_verify_erase().

Typedef Documentation

typedef uint32_t flash_offset_t

Type of a flash offset.

Definition at line 83 of file hal_flash.h.

typedef uint32_t flash_sector_t

Type of a flash sector number.

Definition at line 88 of file hal_flash.h.

Enumeration Type Documentation

Driver state machine possible states.

Definition at line 58 of file hal_flash.h.

Type of a flash error code.

Definition at line 70 of file hal_flash.h.

Function Documentation

flash_error_t flashWaitErase ( BaseFlash devp)

Waits until the current erase operation is finished.

Parameters
[in]devppointer to a BaseFlash object
Returns
An error code.
Return values
FLASH_NO_ERRORif there is no erase operation in progress.
FLASH_ERROR_ERASEif the erase operation failed.
FLASH_ERROR_HW_FAILUREif access to the memory failed.

Definition at line 59 of file hal_flash.c.

References flashQueryErase, and osalThreadSleepMilliseconds.

Referenced by mfs_bank_erase().

flash_offset_t flashGetSectorOffset ( BaseFlash devp,
flash_sector_t  sector 
)

Returns the offset of a sector.

Parameters
[in]devppointer to a BaseFlash object
[in]sectorflash sector number
Returns
the offset of the sector

Definition at line 84 of file hal_flash.c.

References flashGetDescriptor, flash_sector_descriptor_t::offset, osalDbgAssert, flash_descriptor_t::sectors, and flash_descriptor_t::sectors_size.

Referenced by mfs_bank_write_header().

uint32_t flashGetSectorSize ( BaseFlash devp,
flash_sector_t  sector 
)

Returns the size of a sector.

Parameters
[in]devppointer to a BaseFlash object
[in]sectorflash sector number
Returns
the size of the sector

Definition at line 109 of file hal_flash.c.

References flashGetDescriptor, osalDbgAssert, flash_descriptor_t::sectors, flash_descriptor_t::sectors_size, and flash_sector_descriptor_t::size.