ChibiOS
0.0.0
|
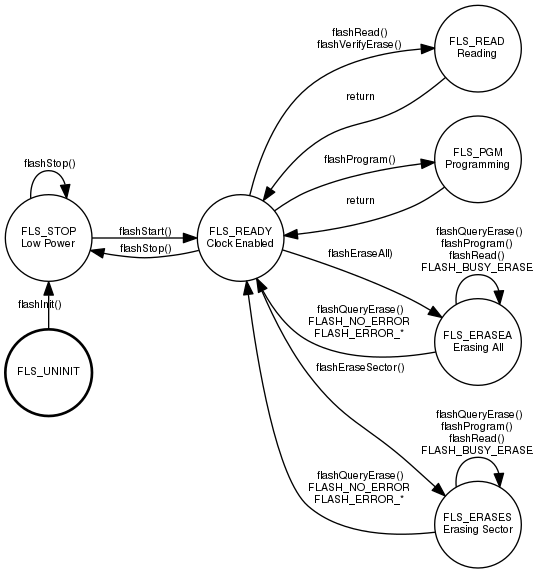
Generic NOR Flash interface. More...
![]() |
Generic NOR Flash interface.
This module implements a generic class for NOR Flash devices.
The flash driver implements a state machine internally, not all the driver functionalities can be used in any moment, any transition not explicitly shown in the following diagram has to be considered an error and shall be captured by an assertion (if enabled).
This driver abstracts a generic PWM timer composed of:
PWM_CHANNELS
PWM channels, each channel has an output, a comparator and is able to invoke an optional callback when a comparator match with the main counter happens.A PWM channel output can be in two different states:
Note that the two states can be associated to both logical zero or one in the PWMChannelConfig
structure.